作者:霍爾德科技 更新時間:2025-10-16
總氮檢測儀是一款可以檢測水中總氮含量的儀器,現階段使用越來越廣泛。水中的總氮含量是衡量水質的重要指標之一,其測定有助于評價水體被污染和自凈狀況,這是因為地表水中氮含量超標時,微生物大量繁殖,浮游生物生長旺盛,會出現富營養化狀態。那總氮檢測儀該怎么使用呢?

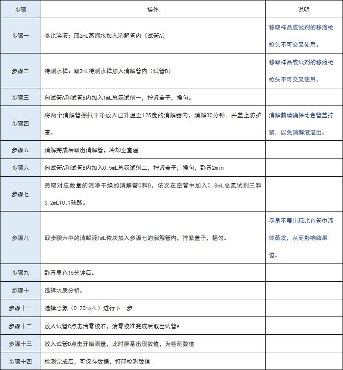
總氮檢測儀使用方法:

總氮檢測儀操作注意事項:
1.試劑的配制
過硫酸鉀的溶解速度非常慢,若要加快溶解,絕對不能盲目加熱,即使加熱,也最好采用水浴加熱法,且水浴溫度一定要低于60℃,否則過硫酸鉀會分解失效。配制該溶液時,可分別稱取過硫酸鉀和氫氧化鈉,兩者分開配制,再混合定容,或者先配制氫氧化鈉溶液,待其溫度降到室溫后再加入過硫酸鉀溶解。若二者在一只燒杯中溶于水,應緩慢加水,同時攪拌,防止氫氧化鈉放熱使溶液溫度過高引起局部過硫酸鉀失效。
2.玻璃器皿的洗滌
所使用的玻璃器皿應先用(1+9)鹽酸浸泡后,再用無氨水沖洗數次才能使用,否則,也會造成空白值偏高或平行性較差的情況。
3.消解溫度、壓力的控制
使用醫用手提蒸氣滅菌器的實驗室,因測定壓力為1.1~1.4kg/cm2,溫度為120℃~124℃,消解時,要求達到規定溫度壓力后即開始計時,而我的一般經驗是,直接打開放氣閥加熱一段時間,待蒸氣滅菌器內的冷空氣被徹底趕盡、放出熱蒸氣后再關閉放氣閥消解,并且將消解溫度控制在123℃,這樣測定結果最為理想。
4.比色時的注意事項
該項目的測定涉及兩個波長(220nm和275nm),建議在測定完一組樣品的同一波長后,再調整到另一波長,統一測定,不要測完一個樣品的兩個吸光度后再換另一個樣品,這樣反復調整波長會引起一定的測量誤差。
5.試劑的選擇
堿性過硫酸鉀消解紫外分光光度法測定總氮的過程中,過硫酸鉀是至關重要的試劑。首先,試劑的純度關系到空白值的高低、測定結果的準確度。一般普通分析純過硫酸鉀的總氮含量最高不超過0.005%,但由于試劑質量存在差異,有些廠家、批次的試劑含氮量常常達不到這個要求,致使空白值偏高。因此,有條件的話建議使用優級純試劑,盡量降低試劑中的含氮量,從而降低實驗空白值。
6.實驗用水及試劑的質量檢驗
若實驗的空白值不夠理想,則需要對實驗用水及試劑進行檢驗,以選擇出含氮量最低的水和試劑,獲得理想的空白值。

以上就是關于總氮檢測儀使用相關介紹,希望對大家有所幫助!
本文網址:http://www.szgaofeng.com/yiqi/1794.html
食品安全檢測儀使用方法(食品安全檢測儀推薦)
2025-07-21COD快速檢測儀使用方法(COD快速檢測儀使用常見問題)
2023-03-29水質苯胺檢測方法(水質苯胺檢測注意事項)
2023-03-24水質總氮分析儀哪種好(水質總氮分析儀檢測下限)
2023-07-28便攜式水質重金屬檢測儀操作規范(便攜式水質重金屬檢測儀操作規范)
2025-09-19總氮測定儀為什么用220nm和275nm兩個波長(總氮測定儀使用常見干擾)
2022-10-20便攜式水質重金屬檢測儀工作原理(便攜式水質重金屬檢測儀多少錢一臺)
2023-12-27手持余氯檢測儀操作步驟圖解(手持余氯檢測儀原理)
2024-06-19食用油安全檢測儀可以檢測什么(食用油安全檢測儀功能特點)
2025-07-25肉類檢測儀主要檢測項目(肉類檢測儀維護措施)
2025-08-15